Government agencies communicate via .gov.sg websites (e.g. go.gov.sg/open). Trusted websites
Look for a lock () or https:// as an added precaution. Share sensitive information only on official, secure websites.
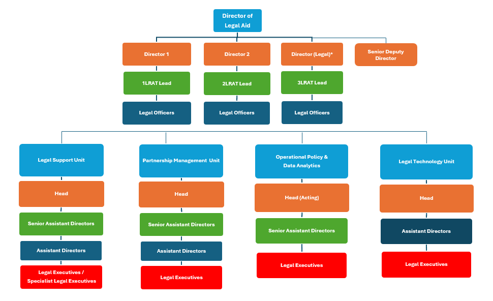
Organisation structure
Our mission and core values
History
Corporate Video
Help with a Heart
LAB's 1st Lawyer & Social Workers' Networking Session
LAB's 2nd Lawyer and Social Work Professionals' Networking Session
LAB's 66th Anniversary Commemorative Publication
LAB Reels
PREVIOUS
NEXT